Schematic design, PCB design, component procurement, SMT factory, PCBA testing factory

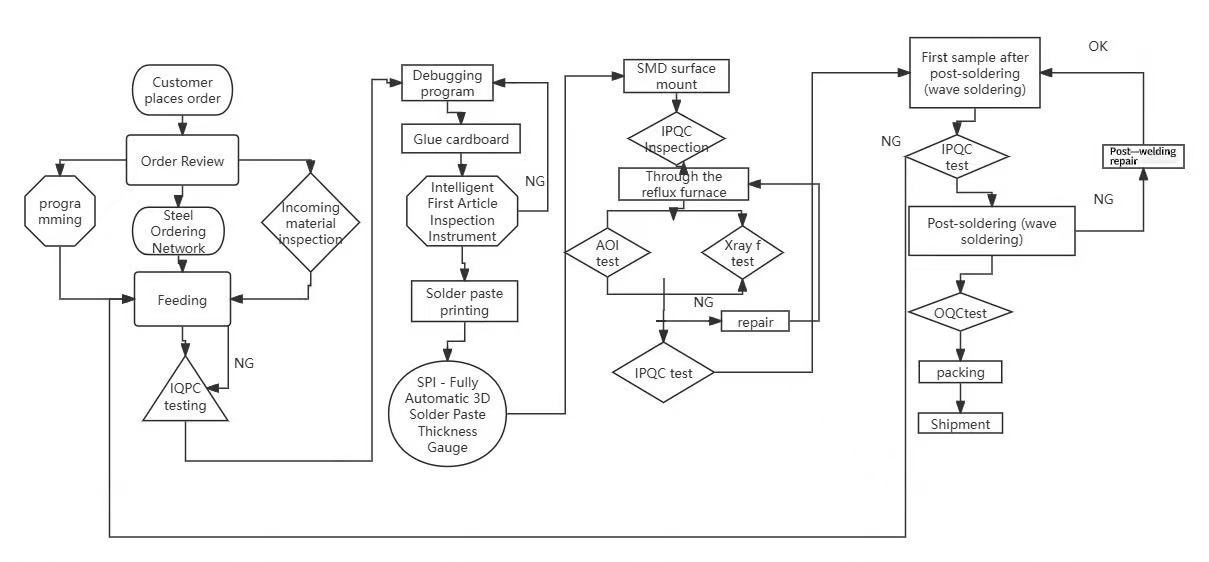
1.Glued cardboard: test the SMT placement position, reduce SMT trial production time and component waste, and ensure SMT quality. First article inspection: detect wrong materials, missing parts, polarity, direction, silk screen, etc.;
2.Solder paste thickness detection: detect various solder paste printing quality problems such as missing printing, less tin, more tin, continuous tin, deviation, poor shape, and board surface pollution;
3.AO Detection I: Eliminate problems such as short connections, material leakage, polarity, shifting, and misalignment after detection and placement;
4.Xray detection: open circuit and short circuit detection of BGA, QFN and other devices。

